Giới Thiệu
Bài viết này sẽ cung cấp thông tin chi tiết về công tắc áp suất khí.
Bài viết sẽ bao gồm các nội dung sau:
- Công tắc áp suất khí và công tắc áp suất khí nén
- Ứng dụng, điều chỉnh và cấu tạo của công tắc áp suất khí
- Các loại công tắc áp suất khí
- Sự khác nhau giữa công tắc lưu lượng và công tắc áp suất
- Sơ đồ mạch công tắc áp suất khí
- Hiệu chuẩn công tắc áp suất
- Các thành phần của công tắc áp suất khí
- Và nhiều nội dung khác…
Tìm Hiểu Công Tắc Áp Suất Khí Và Công Tắc Áp Suất Khí Nén
Công Tắc Áp Suất Khí
Công tắc áp suất khí là thiết bị cơ khí dùng để điều khiển hoạt động của máy nén khí điện bằng cách kiểm soát áp suất khí. Chúng quản lý nguồn điện cấp cho động cơ thông qua cơ cấu cảm biến áp suất. Công tắc áp suất cũng bao gồm van xả, một bộ phận rất quan trọng đối với hệ thống máy nén khí.

Van xả giúp máy khởi động dễ dàng hơn bằng cách xả áp tại đầu nén và đường ống. Mặc dù công tắc áp suất khí có thể khác nhau về tính năng, nhưng chúng thường hoạt động theo các nguyên lý tương tự nhau trên các thiết bị khác nhau.
Sau khi máy nén được kết nối, việc đặt công tắc ở chế độ “auto” sẽ khởi động động cơ, cho phép quá trình nén khí diễn ra đồng thời và thiết lập hệ thống áp suất cho thiết bị.
Bên trong công tắc, một màng (diaphragm) sẽ ngắt động cơ bằng cách ngắt mạch điện khi đạt đến mức áp suất đã cài đặt. Đồng thời, van xả sẽ giải phóng áp suất dư. Khi khí thoát ra khỏi hệ thống, áp suất giảm xuống đến mức đã định trước. Khi dải áp suất yêu cầu được khôi phục, động cơ sẽ hoạt động trở lại, và chu trình này tiếp tục lặp lại miễn là máy nén còn hoạt động.

Công tắc áp suất khí được sử dụng rộng rãi trong nhiều ngành công nghiệp với nhiều mục đích khác nhau. Chúng theo dõi sự thay đổi áp suất hệ thống và cung cấp tín hiệu điện phản hồi dựa trên các thay đổi này.
Công Tắc Áp Suất Khí Nén (Pneumatic Pressure Switches)
Công tắc áp suất khí nén được thiết kế để giám sát sự thay đổi áp suất trong các hệ thống khí nén, áp dụng cho cả điều kiện áp suất dương và chân không. Có hai loại là loại điều chỉnh được và không điều chỉnh được, chúng tự động giám sát mức áp suất trong hệ thống khí nén, được sử dụng trong thủy lực và các quy trình sản xuất. Công tắc khí nén sẽ kích hoạt tín hiệu đầu ra khi đạt đến điểm cài đặt áp suất cụ thể. Chúng hoạt động bằng cách tác động áp suất quá trình lên piston hoặc màng, tạo ra lực tương tự như lò xo đã được nén trước. Các công tắc này có thể phát hiện áp suất chất lỏng, thường sử dụng màng làm phần tử cảm biến. Chuyển động của màng sau đó kích hoạt một hoặc nhiều tiếp điểm công tắc, thực hiện hành động điều khiển hoặc phát tín hiệu cảnh báo.
Nguyên Lý Hoạt Động Của Công Tắc Khí Nén
Công tắc áp suất khí nén hoạt động như các van điều khiển áp suất, định hướng dòng khí theo những cách khác nhau. Có hai trạng thái vận hành chính: thứ nhất, khi ở vị trí ban đầu, luồng khí đến cổng thứ cấp bị chặn. Khi chuyển sang vị trí ngược lại, trạng thái này sẽ đảo chiều. Công tắc khí nén vận hành bằng tay cho phép người dùng thay đổi các trạng thái này theo nhu cầu thực tế. Thứ hai, công tắc khí nén điều khiển bằng điện có thể tự động chuyển đổi giữa trạng thái mạch mở hoặc mạch đóng, giúp quản lý luồng khí giữa các vị trí khác nhau.
So Sánh Công Tắc Khí Nén Và Công Tắc Áp Suất Khí
Công tắc áp suất khí nén có thể tự động kích hoạt bơm nước khi nước được lấy ra khỏi bình áp lực và có thể tắt máy nén khí điện khi đạt đến áp suất bình chứa đã cài đặt. Ngược lại, công tắc áp suất khí duy trì áp suất ổn định bằng cách ngắt máy nén khi đạt áp suất mong muốn trong bình và khởi động lại khi áp suất giảm xuống, khi hệ thống cần bổ sung thêm khí.
Ứng Dụng, Điều Chỉnh Và Cấu Tạo Của Công Tắc Áp Suất Khí Là Gì?
Công tắc áp suất khí và công tắc áp suất khí nén là các thành phần quan trọng trong nhiều hệ thống tự động hóa và điều khiển công nghiệp. Các thiết bị này được thiết kế để giám sát và phản ứng với sự thay đổi áp suất khí hoặc khí nén, khiến chúng trở nên không thể thiếu để đảm bảo vận hành an toàn và hiệu quả trong nhiều ngành công nghiệp. Một số ứng dụng chính bao gồm:
- Các công tắc này được sử dụng trong nhiều loại thiết bị khác nhau, bao gồm thiết bị điều khiển quá trình, hệ thống HVAC thương mại và công nghiệp, hệ thống bơm và xử lý nước, hệ thống khí nén và máy móc tự động hóa.
- Công tắc áp suất khí nén và công tắc áp suất máy nén khí được sử dụng rộng rãi trong sản xuất, đặc biệt trong bơm, máy nén khí, hệ thống chân không và cơ cấu chấp hành khí nén để điều khiển quá trình và bảo vệ thiết bị.
- Công tắc áp suất điều khiển các thiết bị quan trọng trong sản xuất như máy ép, trạm hàn và máy ép phun, nơi việc giám sát chính xác áp suất hệ thống đảm bảo chất lượng sản phẩm và an toàn vận hành.
- Công tắc áp suất khí nén và thủy lực đóng vai trò an toàn quan trọng trong lĩnh vực vận tải, giám sát và duy trì áp suất trong hệ thống treo khí của xe tải, hệ thống phanh và điều khiển áp suất phanh tàu hỏa.
- Công tắc áp suất khí trong ô tô được sử dụng trong hệ thống trợ lực lái, hộp số tự động, giám sát áp suất dầu động cơ và hệ thống cung cấp nhiên liệu — giúp duy trì hiệu suất và an toàn tối ưu cho phương tiện.
- Công tắc áp suất khí trong y tế được sử dụng trong các thiết bị y tế để giám sát và điều chỉnh áp suất khí hoặc chất lỏng, rất quan trọng đối với hệ thống cấp oxy, máy thở, thiết bị gây mê và nồi hấp tiệt trùng, đảm bảo chăm sóc bệnh nhân an toàn và đáng tin cậy.
- Các công tắc này còn được sử dụng trong hệ thống lọc, phát hiện tắc nghẽn và rò rỉ trong đường ống công nghiệp, máy nén trong cơ sở y tế và phòng thí nghiệm, điều khiển phòng nồi hơi cho HVAC và tự động hóa tòa nhà, máy nông nghiệp (ví dụ hệ thống phun thuốc), phát hiện mức nước và dung dịch trong máy giặt và thiết bị phân tích phòng thí nghiệm (như máy xét nghiệm DNA), cùng nhiều ứng dụng chuyên biệt khác.
Hệ Thống Khí Nén Và Tự Động Hóa Công Nghiệp
Trong các hệ thống khí nén, chức năng của công tắc áp suất máy nén khí đóng vai trò cực kỳ quan trọng. Công tắc điện cơ này giám sát áp suất khí nén trong bình chứa. Khi áp suất giảm xuống dưới mức cài đặt khởi động (cut-in), công tắc sẽ kích hoạt máy nén khí hoạt động; khi áp suất đạt đến mức ngắt (cut-out), công tắc sẽ tắt máy nén, ngăn ngừa quá áp, hao mòn thiết bị hoặc sự cố hệ thống. Nếu không có công tắc áp suất đáng tin cậy và được hiệu chuẩn đúng, máy nén có nguy cơ không đạt hiệu suất yêu cầu, gây lãng phí năng lượng hoặc phát sinh các rủi ro vận hành nghiêm trọng.

Thiết Bị HVAC: Kiểm Soát Áp Suất Cho An Toàn Và Hiệu Quả
Hệ thống HVAC, được sử dụng trong cả công trình dân dụng và thương mại, phụ thuộc vào công tắc áp suất khí và công tắc áp suất chênh lệch để duy trì hoạt động sưởi, làm mát và thông gió an toàn, hiệu quả. Trong các thiết bị điều hòa không khí quan trọng, các công tắc áp suất này giám sát áp suất hệ thống để phát hiện tắc nghẽn, lọc bị bẩn hoặc các sai lệch áp suất nguy hiểm. Cơ chế bảo vệ này đảm bảo việc khởi động hoặc dừng tự động của máy nén, quạt hoặc bơm trong phạm vi áp suất cài đặt trước, từ đó ngăn ngừa hư hỏng thiết bị và đảm bảo an toàn hệ thống. Nếu các công tắc áp suất hoặc công tắc lưu lượng này bị lỗi, hiệu suất hệ thống sẽ giảm, tiêu thụ năng lượng tăng và có thể phát sinh chi phí sửa chữa lớn.

Thiết Bị Quá Trình & Công Nghiệp
Công tắc áp suất khí là thành phần quan trọng trong điều khiển quá trình và tự động hóa công nghiệp. Chúng cho phép giám sát và quản lý lưu lượng khí hoặc chất lỏng theo thời gian thực, đảm bảo hoạt động chính xác của các van an toàn xả áp và hỗ trợ bảo trì phòng ngừa bằng cách cảnh báo các bất thường trước khi xảy ra sự cố tốn kém. Bằng cách tự động phản ứng với sự thay đổi áp suất hệ thống, các công tắc này góp phần trực tiếp cải thiện thời gian hoạt động thiết bị, kiểm soát chất lượng và tiết kiệm năng lượng trong các ngành như hóa chất, dầu khí, thực phẩm & đồ uống và dược phẩm.
Hệ Thống Bơm Và Quản Lý Nước
Chức năng chính của công tắc áp suất khí hoặc nước trong các ứng dụng bơm là điều chỉnh mức chất lỏng (hoặc khí). Các công tắc này tự động bật hoặc tắt bơm tại các điểm áp suất cài đặt trước (cut-in và cut-out), cung cấp khả năng điều khiển tự động, ngăn ngừa chạy khô hoặc quá áp và duy trì hiệu suất hệ thống ổn định. Loại cảm biến áp suất điện cơ này được sử dụng rộng rãi trong hệ thống cấp nước, trạm bơm tăng áp và quản lý nước ngầm cho cả dân dụng và thương mại.
Nhìn chung, công tắc áp suất khí cung cấp điều khiển điện ON/OFF bằng cách phát hiện chính xác các mức áp suất hệ thống đã được thiết lập trước. Là một cảm biến công nghiệp quan trọng, nó cung cấp khả năng giám sát và điều khiển tự động áp suất khí hoặc chất lỏng, giúp bảo vệ thiết bị và con người trong nhiều ngành công nghiệp khác nhau.
Điều Chỉnh Công Tắc Áp Suất Máy Nén Khí
Các tính năng điều chỉnh của công tắc áp suất máy nén khí nằm bên trong nắp bảo vệ. Nếu không có tài liệu hướng dẫn, các hướng dẫn chung sau có thể áp dụng:
Xác định và xoay lò xo điều chỉnh chính theo chiều kim đồng hồ để tăng áp suất đóng (cut-in) và áp suất ngắt (cut-out), hoặc ngược chiều kim đồng hồ để giảm. Việc tinh chỉnh này cho phép người dùng đạt được độ chênh áp mong muốn, điều chỉnh hoạt động máy nén phù hợp với từng ứng dụng cụ thể. Trong môi trường công nghiệp, việc hiệu chuẩn công tắc áp suất đúng cách là cần thiết để tối ưu năng lượng, kéo dài tuổi thọ hệ thống và đảm bảo tuân thủ an toàn.
Cách Kiểm Tra Công Tắc Áp Suất Khí
Để xác minh hoạt động của công tắc áp suất và đảm bảo vận hành tin cậy:
Bắt đầu bằng việc ngắt nguồn điện tại cầu dao để đảm bảo an toàn.
Tháo nắp công tắc (thường bằng cách tháo vít trung tâm) để tiếp cận hệ thống dây bên trong.
Ngắt các dây điều khiển liên quan — thường là dây màu xanh hoặc nâu — khỏi thanh đấu nối, giữ nguyên dây nguồn cấp.
Cấp áp suất chuẩn vào cổng công tắc bằng nguồn áp khí nén hoặc thủy lực phù hợp với ứng dụng.
Kết nối đồng hồ đo điện đa năng (chế độ đo điện trở) vào các dây đã tháo; khi áp suất tăng đến điểm cài đặt, tiếp điểm sẽ đóng. Giá trị đo bằng 0 ohm xác nhận công tắc đã hoạt động và phát hiện đúng sự thay đổi áp suất.
Nếu cần, tiếp tục điều chỉnh vít cài đặt để đạt phản hồi chính xác theo khuyến nghị nhà sản xuất hoặc yêu cầu hiện trường.
Việc kiểm tra chức năng và hiệu chuẩn định kỳ giúp đảm bảo độ tin cậy hệ thống lâu dài và tuân thủ tiêu chuẩn an toàn công nghiệp.
Cấu Tạo Công Tắc Áp Suất Khí
Công tắc áp suất khí gồm các thành phần chính được thiết kế nhằm đảm bảo độ chính xác, độ bền và an toàn điện. Các bộ phận chính bao gồm màng cảm biến (diaphragm), lò xo điều chỉnh, cần gạt hoặc núm AUTO/OFF, các tiếp điểm điện và đầu nối dây điện.

Màng (Diaphragm)
Màng, thường được chế tạo từ vật liệu đàn hồi nhạy áp suất như elastomer, polymer hoặc nhựa gia cường, đóng vai trò là bộ phận cảm biến chính. Nó biến dạng khi áp suất thay đổi, trực tiếp chuyển đổi áp suất khí hoặc chất lỏng thành chuyển động cơ học tuyến tính để kích hoạt cơ cấu công tắc.
Lò Xo Điều Chỉnh (Adjustment Spring)
Lò xo điều chỉnh kiểm soát điểm cài đặt áp suất — có thể là một lò xo dùng chung cho cả áp suất đóng (cut-in) và áp suất ngắt (cut-out), hoặc các lò xo riêng biệt cho từng ngưỡng. Độ cứng lò xo, vật liệu và hiệu chuẩn là những yếu tố quan trọng ảnh hưởng đến độ chính xác của công tắc trong các ứng dụng yêu cầu cao.
Cần Gạt Auto/Off (Auto/Off Lever)
Cần gạt AUTO/OFF cung cấp chức năng điều khiển bằng tay, cho phép người vận hành cô lập công tắc trong quá trình lắp đặt, bảo trì hoặc xử lý sự cố hệ thống. Ở một số model, núm xoay được sử dụng với chức năng tương tự, giúp thao tác tại chỗ thuận tiện trong khi vẫn đảm bảo an toàn hệ thống.
Tiếp Điểm Điện / Đầu Nối (Electrical Contacts/Terminals)
Các tiếp điểm điện đóng vai trò giao diện để đóng/ngắt nguồn cấp cho mạch điều khiển bên ngoài hoặc cơ cấu chấp hành khi đạt đến mức áp suất cài đặt. Tiếp điểm chất lượng cao, được thiết kế cho cả tải AC và DC, rất quan trọng để đảm bảo hiệu suất ổn định và an toàn vận hành. Việc đấu nối đầu cực đúng cách giúp tích hợp công tắc với tủ điều khiển, PLC (bộ điều khiển logic lập trình) hoặc các hệ thống tự động hóa công nghiệp.
Thông Số Kỹ Thuật & Công Nghệ Cảm Biến
Các thông số kỹ thuật điển hình của công tắc áp suất khí bao gồm:
- Dải áp suất: từ -1 bar (chân không) đến 250 bar (ứng dụng công nghiệp áp suất cao).
- Dòng tiếp điểm: 5A, 10A và 15A tại 250/125 VAC, phù hợp với nhiều loại tải đóng cắt khác nhau.
- Kết nối quá trình: có sẵn các kích thước ren ¼”, ½”, ¾”, ⅜” BSP hoặc NPT (đực/cái) để đảm bảo khả năng tương thích rộng rãi.
- Loại tiếp điểm: 1SPDT (một cực hai vị trí), 2SPDT hoặc DPDT; phù hợp cho các ứng dụng công nghiệp tùy chỉnh.
- Cấu tạo: vỏ nhôm đúc chống ăn mòn giúp tăng độ bền và tuổi thọ trong điều kiện khắc nghiệt.
- Bảo vệ môi trường: có các tùy chọn chống cháy nổ, chống thời tiết và cấp bảo vệ IP66 để vận hành an toàn trong môi trường nguy hiểm hoặc ngoài trời.
- Dải nhiệt độ: nhiệt độ vận hành tối đa lên đến 180°C (tùy model và vật liệu chế tạo).
- Phương án lắp đặt: lắp hiện trường, lắp trực tiếp trên đường ống (in-line), lắp tường hoặc lắp trên panel phía sau để đáp ứng yêu cầu vị trí cụ thể.
Các Loại Phần Tử Cảm Biến Chính:
- Ống xếp (Bellows) – phù hợp để đo áp suất thấp đến trung bình và cung cấp hoạt động đáng tin cậy.
- Màng nang (Capsule) – lý tưởng cho việc đo chính xác các dải áp suất thấp nhạy.
- Màng (Diaphragm) – độ chính xác cao và được sử dụng phổ biến cho cả đo áp suất khí và chất lỏng; phù hợp với nhiều ứng dụng điều khiển quá trình.
- Ống Bourdon (Bourdon) – bền chắc cho các dải áp suất cao hơn.
- Piston – rất phù hợp cho các ứng dụng yêu cầu phản hồi nhanh và môi trường có áp suất dao động hoặc thay đổi liên tục.
Khi lựa chọn công tắc áp suất (pressure switch) cho các ứng dụng công nghiệp hoặc thương mại, bạn nên luôn tham khảo ý kiến từ các nhà sản xuất uy tín để đảm bảo thiết bị tương thích với yêu cầu hệ thống, tuân thủ các tiêu chuẩn ngành và có sẵn hỗ trợ kỹ thuật khi cần. Việc xem xét tài liệu thông số kỹ thuật (specification sheets) và đường đặc tính hiệu suất (performance curves) được khuyến nghị đặc biệt đối với các hệ thống quan trọng (mission-critical), nhằm đảm bảo độ tin cậy và an toàn vận hành.
Các Loại Công Tắc Áp Suất Khí (Air Pressure Switch) Khác Nhau Là Gì?
Khi lựa chọn công tắc áp suất khí cho các ứng dụng công nghiệp hoặc thương mại, việc hiểu rõ các tùy chọn hiện có và nguyên lý hoạt động của chúng là rất quan trọng. Có hai loại công tắc áp suất khí chính: công tắc áp suất cơ (mechanical air pressure switches) và công tắc áp suất điện tử (electronic air pressure switches). Cả hai loại đều đóng vai trò thiết yếu trong việc giám sát hệ thống đáng tin cậy, tự động hóa quy trình và đảm bảo an toàn trong các môi trường quan trọng.
Công Tắc Áp Suất Điện Tử (Electronic Pressure Switches)
Công tắc áp suất điện tử sử dụng công nghệ cảm biến áp suất tiên tiến, thường dựa trên cảm biến strain gauge (biến dạng điện trở). Các thiết bị này chuyển đổi sự thay đổi áp suất vật lý thành tín hiệu điện, mang lại độ nhạy cao hơn và khả năng điều khiển tinh chỉnh chính xác hơn so với các thiết kế cơ khí thuần túy.
Khả năng xử lý tín hiệu analog của công tắc áp suất điện tử cho phép chúng cung cấp tín hiệu liên tục và biến thiên, giúp đo lường và giám sát áp suất chính xác hơn — không chỉ đơn giản là trạng thái đóng hoặc mở mạch. Nhờ đó, các thiết bị này có thể hoạt động đồng thời như bộ truyền tín hiệu (transmitter) và thiết bị đo kỹ thuật số, hỗ trợ tự động hóa, giám sát từ xa và tích hợp vào các hệ thống điều khiển công nghiệp.
Các công tắc áp suất điện tử hiện đại cung cấp nhiều tính năng hữu ích như khả năng điều chỉnh chức năng đóng/ngắt, độ trễ thời gian tại chỗ (time delay), độ trễ hồi (hysteresis) có thể lập trình, và phạm vi giá trị cài đặt (setpoint) tùy chỉnh. Những lợi ích chính của các công tắc thông minh này bao gồm:
- Độ chính xác đo lường và khả năng lặp lại cao
- Mài mòn tiếp điểm tối thiểu và tuổi thọ dài — thường vượt quá hàng triệu chu kỳ đóng/ngắt
- Độ ổn định cao theo thời gian, đảm bảo tính nhất quán của quy trình
- Giao diện kỹ thuật số trực quan, giúp cấu hình và chẩn đoán dễ dàng
- Tương thích với các giao thức tự động hóa công nghiệp (chẳng hạn tích hợp với PLC)
Công tắc áp suất không khí điện tử rất phù hợp cho việc điều khiển áp suất chính xác trong các ứng dụng như hệ thống HVAC, máy nén khí, thiết bị khí nén, điều khiển thủy lực và thậm chí cả thiết bị y tế. Thiết kế bền bỉ của chúng đảm bảo có thể hoạt động trong nhiều môi trường khác nhau, đồng thời cung cấp khả năng ghi dữ liệu và cảnh báo từ xa.
Công tắc áp suất cơ khí
Công tắc áp suất không khí cơ khí vẫn là giải pháp được ưa chuộng cho nhiều ứng dụng đơn giản và nhạy cảm về chi phí nhờ cấu tạo chắc chắn và độ tin cậy cao. Hoạt động dựa trên cơ cấu lò xo kết hợp piston hoặc màng (diaphragm), các công tắc này phát hiện sự thay đổi áp suất bằng cơ học và kích hoạt tiếp điểm khi đạt đến ngưỡng áp suất cài đặt trước. Vít chỉnh hoặc núm điều chỉnh xác định lực căng của lò xo, từ đó ảnh hưởng trực tiếp đến giá trị áp suất cần thiết để đóng/ngắt công tắc. Khi áp suất hệ thống giảm, công tắc sẽ tự động reset về trạng thái ban đầu.
Nhờ cấu tạo đơn giản và chi phí thấp hơn, công tắc áp suất cơ khí được sử dụng rộng rãi trong các ứng dụng điện áp cao và dòng điện lớn, nơi chỉ cần điều khiển bật/tắt cơ bản. Các công tắc này có thể được thiết kế để phản ứng với áp suất tăng hoặc giảm và thường sử dụng phần tử cảm biến cơ khí — như màng hoặc piston — biến dạng dưới tác động của áp suất chất lỏng hoặc khí. Loại cơ khí còn được phân thành loại cơ học thuần túy hoặc điện cơ, tùy thuộc vào việc quá trình cảm nhận áp suất và đóng/ngắt có hoàn toàn bằng cơ khí hay có kết hợp thành phần điện. Chúng thường được sử dụng trong bơm nước, máy nén khí, hệ thống an toàn và thiết bị công nghiệp, nơi yêu cầu cách ly điện và điều khiển trực tiếp. Bên dưới, chúng ta sẽ tìm hiểu các biến thể chính của công tắc áp suất không khí cơ khí và các ứng dụng cụ thể của chúng.

Công tắc áp suất piston (Piston Pressure Switches)
Công tắc áp suất không khí kiểu piston là thiết bị rất phổ biến và linh hoạt, được sử dụng trong nhiều lĩnh vực công nghiệp khác nhau. Chúng hoạt động bằng cách chuyển đổi sự thay đổi áp suất của chất lỏng hoặc không khí thành chuyển động tuyến tính của piston, từ đó kích hoạt công tắc điện.
Công tắc áp suất piston có thể cảm nhận áp suất trực tiếp — thường được làm kín bằng vòng O-ring để ngăn chất lỏng xâm nhập vào các bộ phận bên trong — hoặc gián tiếp thông qua một màng ngăn linh hoạt tách biệt môi chất. Nhờ tính linh hoạt này, công tắc kiểu piston đặc biệt phù hợp cho các hệ thống áp suất cao, thiết bị thủy lực, điều khiển bơm và máy nén công nghiệp, nơi yêu cầu khả năng phát hiện áp suất đáng tin cậy và độ bền cao.

Công tắc áp suất màng (Diaphragm Pressure Switches)
Công tắc áp suất màng được thiết kế với độ nhạy cao và khả năng vận hành ổn định trong các môi trường yêu cầu an toàn nghiêm ngặt. Thiết bị sử dụng một màng linh hoạt bằng kim loại hoặc vật liệu đàn hồi (elastomer), cho phép công tắc được kích hoạt bởi những thay đổi nhỏ của áp suất vi sai hoặc áp suất tuyệt đối — mà không cần nguồn điện áp riêng biệt để cảm biến hoạt động.
Màng cảm biến có thể tiếp xúc trực tiếp với môi chất trong quá trình, hoặc được liên kết với tiếp điểm khô thông qua một màng kim loại nhằm đảm bảo cách ly điện. Công tắc áp suất màng đặc biệt phù hợp cho các nhiệm vụ giám sát và điều khiển chính xác như trong ngành hóa chất, hóa dầu, đường ống khí, nhà máy lọc dầu và dược phẩm, nơi việc phát hiện các biến động áp suất nhỏ là yếu tố quan trọng.

Công tắc áp suất ống Bourdon (Bourdon Tube Pressure Switches)
Công tắc áp suất khí kiểu ống Bourdon hoạt động dựa trên sự biến dạng của một ống kim loại cong, linh hoạt để kích hoạt các tiếp điểm đóng cắt khi áp suất hệ thống thay đổi. Khi có áp suất tác động, ống sẽ duỗi thẳng hoặc uốn cong, tạo ra lực cần thiết để kích hoạt cơ cấu chuyển mạch. Nhờ thiết kế này, loại công tắc này được ưa chuộng trong các môi trường yêu cầu lực đóng cắt từ trung bình đến cao. Công tắc áp suất ống Bourdon là thành phần quan trọng trong các nhà máy xử lý hóa chất, nhà máy phát điện truyền thống, nhà máy lọc dầu khí và nhiều ngành công nghiệp khác, nơi việc giám sát áp suất chính xác dưới điều kiện áp suất biến động là rất quan trọng.

Công tắc áp suất chênh lệch (Differential Pressure Switches)
Công tắc áp suất khí chênh lệch được thiết kế cho các ứng dụng cần so sánh áp suất giữa hai điểm khác nhau trong hệ thống — tức là đo độ chênh áp thay vì áp suất tuyệt đối. Các công tắc này được kết nối với phía áp suất cao và áp suất thấp thông qua hai cổng quá trình riêng biệt. Khi độ chênh áp vượt quá giá trị cài đặt trước (setpoint), công tắc sẽ kích hoạt, gửi tín hiệu để điều khiển hệ thống, kích hoạt liên động an toàn hoặc cảnh báo bảo trì.
Các ứng dụng phổ biến bao gồm giám sát hệ thống lọc để phát hiện sụt áp, theo dõi bồn chứa chất lỏng để phát hiện rò rỉ, và điều khiển lưới lọc quy trình hoặc trình tự hoạt động của bơm. Nhờ cung cấp cảnh báo chẩn đoán sớm, công tắc chênh áp giúp giảm thời gian dừng máy và bảo vệ thiết bị quan trọng trong quá trình vận hành.

Tóm lại, việc lựa chọn công tắc áp suất khí phù hợp nhất — dù là loại cơ khí, điện tử, piston, màng (diaphragm), ống Bourdon hay công tắc áp suất chênh lệch — phụ thuộc vào nhiều yếu tố như yêu cầu độ chính xác, thông số điện áp, tuổi thọ chu kỳ đóng cắt, khả năng chịu môi trường, khả năng tích hợp với hệ thống tự động hóa và các tiêu chuẩn an toàn riêng của ứng dụng. Hiểu rõ các loại công tắc áp suất khí và những ưu điểm riêng của chúng là rất quan trọng để tối ưu hiệu quả vận hành và đảm bảo an toàn quy trình trong nhiều ngành công nghiệp khác nhau.
Để có hướng dẫn toàn diện khi lựa chọn công tắc áp suất khí cho hệ thống của bạn, cần xem xét các tiêu chí hiệu suất như dải đo, điều kiện môi trường, thông số điện, và khả năng tương thích tích hợp. Việc đánh giá nhu cầu vận hành thực tế và tham khảo khuyến nghị từ nhà sản xuất sẽ giúp đảm bảo độ tin cậy, an toàn và giá trị sử dụng lâu dài cho ứng dụng của bạn.

Câu Hỏi Thường Gặp (Frequently Asked Questions)
Chức năng chính của công tắc áp suất khí trong hệ thống công nghiệp là gì?
Công tắc áp suất khí có nhiệm vụ giám sát và điều chỉnh áp suất hệ thống, tự động khởi động hoặc dừng máy nén và bơm để duy trì áp suất trong phạm vi cài đặt sẵn. Điều này giúp đảm bảo an toàn vận hành, tiết kiệm năng lượng và bảo vệ thiết bị khỏi tình trạng quá áp hoặc hư hỏng.
Công tắc áp suất khí điện tử khác gì so với loại cơ khí?
Công tắc áp suất khí điện tử sử dụng công nghệ cảm biến (transducer) tiên tiến, cho độ nhạy cao hơn, điều khiển kỹ thuật số và khả năng giám sát từ xa. Trong khi đó, công tắc cơ khí hoạt động dựa trên lò xo kết hợp với màng (diaphragm) hoặc piston, cung cấp chức năng đóng/ngắt đơn giản nhưng đáng tin cậy cho các ứng dụng dòng điện lớn.
Các ứng dụng chính của công tắc áp suất khí và khí nén là gì?
Các thiết bị này được sử dụng trong hệ thống khí nén, tự động hóa công nghiệp, HVAC, hệ thống bơm nước, thiết bị y tế quan trọng về an toàn, giao thông vận tải và điều khiển quy trình. Chúng giúp quản lý áp suất để đảm bảo hiệu quả vận hành và an toàn trong nhiều lĩnh vực khác nhau.
Làm thế nào để điều chỉnh và kiểm tra công tắc áp suất máy nén khí?
Có thể điều chỉnh lò xo chính bên trong nắp công tắc theo chiều kim đồng hồ để tăng áp suất cài đặt, hoặc ngược chiều để giảm. Khi kiểm tra, cần ngắt nguồn điện, mở nắp để tiếp cận dây, cấp áp suất chuẩn vào đầu vào và dùng đồng hồ vạn năng (multimeter) để xác nhận trạng thái đóng/ngắt của công tắc tại mức áp suất cài đặt.
Loại công tắc áp suất nào phù hợp cho môi trường áp suất cao hoặc dao động mạnh?
Công tắc áp suất kiểu piston và ống Bourdon là lựa chọn lý tưởng cho điều kiện áp suất cao hoặc dao động, nhờ khả năng hoạt động bền bỉ và phản hồi nhanh trong các ứng dụng thủy lực, máy nén và công nghiệp nặng.
Công tắc áp suất khí được sử dụng như thế nào trong quản lý nước hoặc hệ thống HVAC?
Trong hệ thống cấp nước và HVAC, công tắc áp suất khí điều khiển chu kỳ hoạt động của bơm và máy nén, cho phép vận hành tự động mà không cần can thiệp thủ công, đồng thời ngăn ngừa hư hỏng thiết bị và duy trì hiệu suất hệ thống cho các công trình dân dụng, thương mại và hạ tầng đô thị.
Sự khác biệt giữa công tắc lưu lượng và công tắc áp suất là gì?
Dưới đây là những điểm khác biệt chính giữa công tắc lưu lượng và công tắc áp suất:
Không giống như công tắc áp suất — thiết bị điều khiển mạch điện dựa trên mức áp suất — công tắc lưu lượng giám sát tốc độ dòng chảy của nước cũng như áp suất của không khí và chất lỏng trong hệ thống, ống dẫn hoặc vòng tuần hoàn.
Trong khi công tắc áp suất còn được gọi là cảm biến áp suất, thì công tắc lưu lượng cũng được gọi là bộ chỉ thị lưu lượng hoặc cảm biến lưu lượng.
Công tắc lưu lượng được kích hoạt bằng cách phát hiện dòng nước chảy. Thông thường, khi có khoảng một đến hai gallon nước chảy qua và áp suất dưới 500 PSI, công tắc áp suất sẽ bật ON. Công tắc áp suất trở nên hoạt động khi áp suất nằm trong khoảng từ 500 đến 700 PSI. Ở mức áp suất này, công tắc có thể kích hoạt bộ đốt nước nóng.
Công tắc lưu lượng có thể được sử dụng trong các máy rửa áp lực nước nóng dẫn động bằng động cơ. Ngược lại, công tắc áp suất phù hợp hơn cho các ứng dụng yêu cầu áp suất nước nóng thấp hơn.
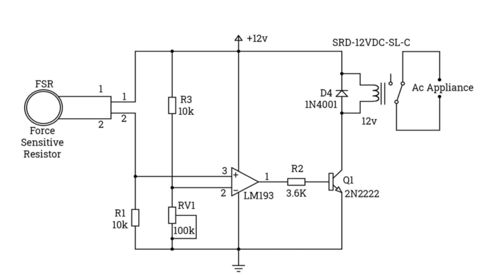
Bạn có thể cung cấp sơ đồ mạch của công tắc áp suất khí không?
Dưới đây là sơ đồ minh họa một mạch công tắc áp suất có sử dụng điện trở cảm biến lực. Nhìn chung, việc tạo các mạch chiếu sáng hoặc công tắc được kích hoạt bởi cảm biến là khá đơn giản. Trong hướng dẫn này, chúng tôi sẽ mô tả quy trình thiết kế cho một công tắc áp suất AC. Các mạch như vậy được sử dụng trong nhiều ứng dụng khác nhau, chẳng hạn như giám sát áp suất, hệ thống báo động an ninh và hệ thống chiếu sáng tự động.

Mạch Công Tắc Áp Suất Sử Dụng FSR
Để thiết kế mạch công tắc áp suất này, bạn sẽ cần một cảm biến, chẳng hạn như điện trở cảm biến lực (FSR). FSR là một loại điện trở thay đổi giá trị điện trở khi có lực tác dụng. Khi có lực tác dụng, điện trở của FSR giảm xuống khoảng 100 kiloohm, và với lực mạnh hơn, nó có thể giảm tiếp xuống khoảng 100 ohm.
Mạch hoạt động khi FSR phát hiện lực tác dụng lên bề mặt của nó. Điện trở R1 và FSR được nối tiếp để tạo thành một mạch chia điện áp.
Điện áp đầu ra từ mạch chia điện áp này được đưa vào đầu vào không đảo của bộ so sánh. Một mạch chia điện áp thứ hai, gồm R3 và một biến trở (RV1), cung cấp điện áp cho đầu vào đảo của bộ so sánh. Biến trở cho phép điều chỉnh áp suất hoặc điện áp kích hoạt trong mạch.
Khi không có lực tác dụng, điện áp đầu ra từ tổ hợp FSR và R1 thấp hơn điện áp từ mạch chia RV1 và R3. Khi có lực tác dụng và điện trở của FSR giảm xuống, điện áp từ mạch chia FSR và R1 tăng lên. Điều này làm cho điện áp tại đầu vào không đảo của bộ so sánh vượt quá điện áp tại đầu vào đảo. Do đó, đầu ra của bộ so sánh trở nên mức cao, kích hoạt transistor được nối như một công tắc.
Sau đó, một rơ-le 12V, định mức 12A, được sử dụng để cấp nguồn cho bất kỳ thiết bị AC nào. Rơ-le được kích hoạt bởi transistor 2N2222, transistor này hoạt động khi đầu ra của IC LM193 ở mức thấp. Để bảo vệ mạch khỏi dòng điện ngược khi rơ-le tắt, một diode ký hiệu “D1” được đưa vào như một biện pháp bảo vệ.
Việc hiệu chuẩn công tắc áp suất được thực hiện như thế nào?
Giống như nhiều thiết bị đo khác, công tắc áp suất cần được hiệu chuẩn để đảm bảo độ chính xác và độ tin cậy. Tuy nhiên, việc hiệu chuẩn công tắc có thể phức tạp hơn so với hiệu chuẩn bộ truyền tín hiệu. Hiệu chuẩn không đúng có thể dẫn đến sai số đáng kể. Trong phần này, chúng ta sẽ trình bày quy trình đúng để hiệu chuẩn công tắc áp suất. Hãy thực hiện theo các bước sau để hiệu chuẩn chính xác:
Trước tiên, kết nối công tắc với một nguồn áp suất. Ví dụ, bạn có thể sử dụng bộ điều áp tay và đồng hồ đo thử để kết nối nguồn khí làm nguồn áp suất.
Tiếp theo, sử dụng đồng hồ vạn năng số hoặc ôm kế để kiểm tra các tiếp điểm của công tắc nhằm xác định chúng là thường đóng (NC) hay thường mở (NO).
Ở bước thứ ba, kết nối ôm kế vào hai đầu cực của công tắc, chẳng hạn như NO và NC. Ban đầu ôm kế sẽ hiển thị “mạch hở”. Điều chỉnh bộ điều áp tay để tăng áp suất về phía điểm cài đặt của công tắc cho đến khi công tắc tác động.
Tại thời điểm này, ôm kế sẽ hiển thị “ngắn mạch”. Không được giảm áp suất đọc được, vì áp suất này chính là điểm cài đặt tác động của công tắc khi áp suất tăng.
Ở bước thứ tư, tăng áp suất khí về phía mức tối đa của công tắc. Khi công tắc đã tác động, từ từ giảm áp suất cho đến khi nó trở về trạng thái mở bình thường. Ghi lại giá trị áp suất này vì nó là điểm cài đặt của công tắc khi áp suất giảm.
Cuối cùng, đo độ chênh áp giữa điểm áp suất tăng và điểm áp suất giảm. Độ chênh này, được gọi là dải chết (dead band) của công tắc, phải bằng hoặc nhỏ hơn giá trị do nhà sản xuất quy định. Tài liệu của nhà sản xuất thường sẽ chỉ ra giá trị dải chết tối đa cho phép. Nếu dải chết đo được vượt quá giới hạn của nhà sản xuất, công tắc có thể bị lỗi và cần được thay thế.
Các thành phần của công tắc áp suất khí là gì?
Auto/Off (Cần gạt hoặc núm)
Bắt đầu bằng cách kiểm tra cần gạt hoặc núm trên công tắc áp suất. Thiết kế và vị trí có thể khác nhau tùy thuộc vào loại công tắc và nhà sản xuất.
Một số công tắc có cần gạt được bố trí ở bên phải hoặc bên trái, trong khi những loại khác có thể có núm màu đỏ đặt ở phía trên. Bất kể vị trí hay hình dạng như thế nào, cả hai loại điều khiển này đều có cùng chức năng: tách các tiếp điểm.
Đầu nối (Terminals)
Dây nguồn cho kết nối đầu vào và đầu ra phải được gắn vào các đầu cực được chỉ định. Vị trí đầu cực cụ thể có thể khác nhau tùy thuộc vào loại công tắc áp suất được sử dụng.
Tiếp điểm (Contacts)
Tiếp điểm là các bộ phận được chế tạo từ vật liệu dẫn điện, thường gồm 90% bạc và 10% niken.
Chức năng chính của các tiếp điểm này là hoàn thành mạch điện, cho phép dòng điện cấp đến động cơ. Khi các tiếp điểm đóng, mạch điện được hoàn thành, cho phép động cơ hoạt động. Ngược lại, khi các tiếp điểm mở, mạch điện không hoàn chỉnh, khiến động cơ dừng hoạt động.
Màng (Diaphragm)
Thành phần tiếp theo là màng, được làm từ vật liệu linh hoạt. Vai trò của nó là điều khiển các tiếp điểm.
Khi áp suất không khí tăng lên, cấu trúc linh hoạt của màng sẽ ép vào bộ phận chắn. Khi áp suất đạt đến mức “áp suất ngắt (cut-out pressure)” đã được thiết lập, màng sẽ tách các tiếp điểm ra, qua đó tắt động cơ.
Van Xả Áp (Pressure Relief Valve)
Loại van này được thiết kế để xả áp suất dư từ cả đầu nén và đường ống, đóng vai trò như một biện pháp an toàn. Về cơ bản, nó hoạt động như một cơ chế dự phòng (fail-safe). Nếu công tắc áp suất không ngắt được nguồn điện cấp cho động cơ, áp suất trong bình có thể đạt đến mức nguy hiểm, có khả năng gây nổ. Để ngăn ngừa điều này, Van Xả Áp (PRV) được trang bị một lỗ xả mở ra khi áp suất vượt quá một ngưỡng nhất định. Cơ chế này được thiết kế phù hợp với cấu tạo và nguyên lý hoạt động cụ thể của máy nén khí. PRV cho phép áp suất dư thoát ra ngoài, giúp giảm áp suất trong bình về mức an toàn hơn trước khi máy nén tiếp tục hoạt động bình thường.
Lò Xo Điều Chỉnh (Adjustment Springs)
Vai trò chính của lò xo điều chỉnh là thiết lập các mức áp suất đóng (cut-in) và ngắt (cut-out). Tuy nhiên, một số loại công tắc áp suất có thêm một lò xo phụ được gọi là “lò xo thứ cấp”, nhỏ hơn lò xo chính. Lò xo thứ cấp này được thiết kế riêng để chỉ điều chỉnh áp suất ngắt (cut-out), trong khi cài đặt áp suất đóng (cut-in) không bị ảnh hưởng.
Tùy Chọn Đo Lường và Cảm Biến (Measurement Options and Sensors)
Tùy theo nhu cầu của hệ thống, bạn có thể lựa chọn các loại cảm biến khác nhau để phát hiện áp suất theo nhiều phương pháp.
Cảm biến áp suất tuyệt đối đo áp suất so với chân không hoàn hảo. Loại này ít được sử dụng hơn, ngoại trừ trong các thiết lập thí nghiệm chuyên biệt.
Cảm biến áp suất tương đối đo áp suất so với áp suất khí quyển. Ví dụ, trong đo áp suất lốp xe, khi chỉ số bằng 0 nghĩa là áp suất bên trong bằng với áp suất khí quyển.
Sự chênh lệch áp suất giữa hai vị trí được đo bằng cảm biến áp suất vi sai (ví dụ trước và sau bộ lọc trong hệ thống điều hòa không khí).
Trong các đồng hồ đo áp suất khí cơ bản nhất, không khí có áp suất được liên kết cơ học với kim chỉ thị. Các cơ cấu như ống Bourdon và piston thường được sử dụng cho mục đích này. Khi áp suất tăng, kim sẽ di chuyển xa hơn, phản ánh mức áp suất tác dụng.
Tuy nhiên, đối với độ chính xác và khả năng điều khiển cao hơn, nên sử dụng cảm biến áp suất khí, loại thiết bị chuyển đổi tác động của áp suất thành tín hiệu điện tương ứng. Thuật ngữ “bộ chuyển đổi áp suất (pressure transducer)” thường được dùng để chỉ loại cảm biến này.
Để đo áp suất chính xác, nhiều công nghệ và nguyên lý khác nhau được sử dụng, mỗi loại có những ưu điểm và hạn chế riêng. Dưới đây là tổng quan ngắn gọn về ba phương pháp được sử dụng phổ biến nhất trong cảm biến áp suất khí.
Bộ Chuyển Đổi Áp Suất Không Khí Điện Trở hoặc Cảm Biến Biến Dạng (Strain Gauge)
Khi áp suất tăng, một màng ngăn tiếp xúc với không khí được đo sẽ bị biến dạng. Sự biến dạng này cũng được ghi nhận bởi các cảm biến biến dạng (strain gauge) gắn ở phía không tiếp xúc của màng. Sự thay đổi điện trở của vật liệu strain gauge, do hiệu ứng áp điện trở (piezoresistive), sẽ được chuyển đổi thành tín hiệu điện.

Công tắc áp suất không khí điện dung
Kỹ thuật này sử dụng hai bản tụ điện đặt rất gần nhau. Một bản cố định, trong khi bản còn lại là một màng linh hoạt di chuyển theo áp suất không khí. Khi áp suất không khí tăng, màng sẽ bị biến dạng, làm giảm điện dung và khiến hai bản tiến lại gần nhau hơn. Sự thay đổi điện dung này sau đó được chuyển đổi thành tín hiệu điện.

Công tắc áp suất không khí cảm ứng
Phương pháp này sử dụng nguyên lý cảm ứng điện để chuyển đổi sự biến dạng của màng thành chuyển động tuyến tính của lõi sắt từ. Khi lõi di chuyển, độ tự cảm sẽ thay đổi trong cuộn dây được cấp nguồn AC và cuộn thu thứ cấp tương ứng. Sự biến thiên của dòng điện cảm ứng do chuyển động của lõi sau đó được chuyển đổi thành tín hiệu điện.

Tùy Chọn và Thông Số Kỹ Thuật
Các ứng dụng khác nhau có thể có những yêu cầu khác nhau, vì vậy điều quan trọng là phải đánh giá mức độ phù hợp của từng công tắc áp suất khí trong danh sách lựa chọn của bạn để đưa ra quyết định tốt nhất. Dưới đây là một số yếu tố chính cần xem xét:
Phạm Vi Áp Suất: Đảm bảo phạm vi áp suất của công tắc ít nhất phải bao phủ áp suất tối đa mà thiết bị có thể chịu được. Áp suất quá mức là nguyên nhân phổ biến gây hỏng công tắc áp suất khí.
Độ Nhạy Nhiệt Độ: Hầu hết các công tắc áp suất khí khá chính xác ở nhiệt độ môi trường nhưng có thể kém chính xác hơn ở nhiệt độ cao. Đối với các ứng dụng quan trọng yêu cầu độ chính xác cao, nên cân nhắc sử dụng điện tử số và cảm biến độ chính xác cao. Một số cảm biến có tín hiệu đã được hiệu chuẩn và bù nhiệt độ.
Điều Kiện Môi Trường: Cảm biến có thể bị ảnh hưởng bởi rung động, va đập và nhiệt độ khắc nghiệt trong môi trường làm việc. Nếu không thể lắp đặt từ xa, hãy chọn thiết kế chắc chắn. Đảm bảo vỏ cảm biến có thể chịu được nhiệt độ cao hoặc độ ẩm.
Tính Tương Thích: Xác minh xem các đầu nối của cảm biến có tương thích với hệ thống hiện tại hay không. Kiểm tra xem thiết bị xử lý tín hiệu có phù hợp với tín hiệu analog đầu ra của cảm biến không.
Thời Gian Đáp Ứng: Một số bộ truyền áp suất cho phép điều chỉnh thời gian đáp ứng, điều này có thể giúp tránh kích hoạt sai.
Chi Phí: Mặc dù việc tuân thủ ngân sách là quan trọng, nhưng cần lưu ý rằng các cảm biến giá rẻ có thể thiếu các tính năng như độ chính xác và độ bền.
Chi Phí Dài Hạn: Không chỉ xem xét giá mua ban đầu mà còn phải tính đến các yếu tố như nhu cầu bảo trì, độ bền và độ chắc chắn tổng thể khi đánh giá chi phí vòng đời.
Giới Hạn
Khi nói đến công tắc áp suất khí, bạn có thể lựa chọn giữa loại điện dung và loại điện trở. Các công tắc điện trở hoặc cảm biến biến dạng (strain gauge) đặc biệt phổ biến nhờ những ưu điểm như khả năng bảo vệ quá áp hiệu quả, khả năng xử lý sự cố và khả năng chịu được va đập, rung động và áp suất thay đổi.
Tuy nhiên, điều quan trọng là phải xem xét các tùy chọn vật liệu khác nhau có sẵn cho bộ chuyển đổi áp suất khí điện trở. Các vật liệu này khác nhau về phản ứng với nhiệt độ, độ ẩm và độ ổn định tín hiệu đầu ra của cảm biến.
Công tắc áp suất khí điện dung, mặc dù cũng xử lý quá áp hiệu quả, lại vượt trội trong các ứng dụng áp suất thấp. Chúng tốt hơn strain gauge ở các yếu tố như độ trễ (hysteresis), độ tuyến tính, độ ổn định, khả năng lặp lại và đo áp suất tĩnh.
Tuy nhiên, công tắc áp suất khí điện dung có chi phí sản xuất cao hơn và thường có kích thước lớn hơn. Chúng cũng dễ bị hư hỏng do bụi bẩn và độ ẩm có thể tích tụ giữa các bản tụ điện.
Kết Luận
Các thông số kỹ thuật của công tắc áp suất khí được đề cập ở trên có thể giúp người đọc hiểu cách thiết bị này hoạt động và được sử dụng. Ngoài ra, bạn cũng đã tìm hiểu nhiều về công tắc áp suất máy nén khí có thể điều chỉnh. Những thông tin trên có thể mang lại hiệu quả tốt hơn khi vận hành công tắc áp suất trong thực tế.
Kỹ thuật viên và người vận hành công tắc áp suất được cần đến trong nhiều lĩnh vực sản xuất và công nghiệp. Bằng cách nắm vững các kỹ thuật, bạn có thể tận dụng cơ hội cho một nghề nghiệp có lợi nhuận. Ngoài ra, bạn cũng cần biết công tắc áp suất được sử dụng trong các hệ thống phù hợp đã nêu ở trên. Kiến thức này sẽ giúp bạn có được sự hiểu biết toàn diện về các ứng dụng của công tắc áp suất.